当前位置:学习日志 -> 技术应用

让技术支持真正发挥作用

上传:魏晓晶(其它年级.1班)      上传日期:2015年09月17日      学生评价:0星      状态:正常

    学校一直在说要实现数字化下的个性化学习,在学习中训练学生的21世纪技能。可是说来惭愧,在实际的教学过程中,也只是借助了少部分的支持。
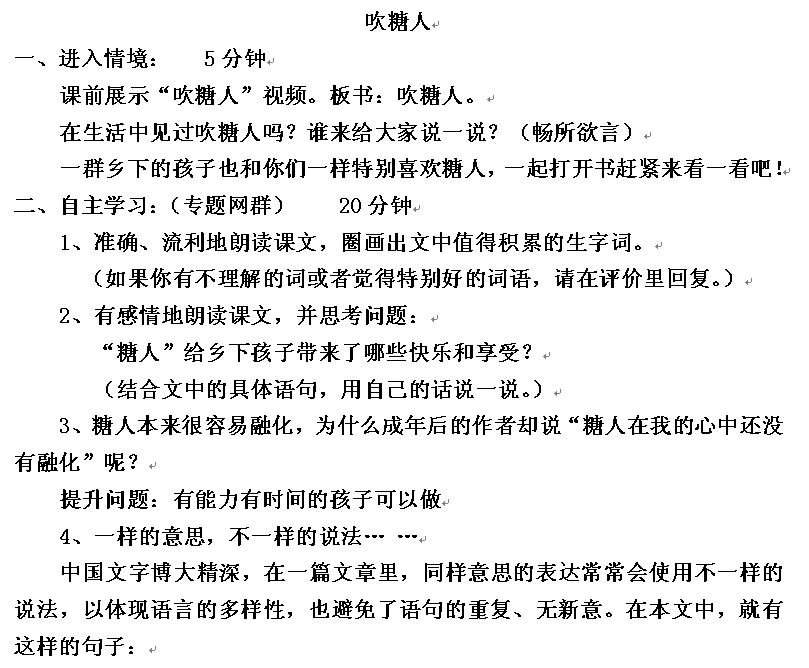
    比如:在课堂学习课文时,我们借助专题网群上提前准备好的资源,歌曲或者视频进入情境;在自主探究学习时为学生提供学习资源,借助电子课文或者e100分朗读课文,借助生字书了解汉字的结构、笔顺等;在合作交流时,可以在专题网群设置话题,让学生在网上各抒己见,并且评论其他同学的观点,互相学习、取长补短;在拓展提升环节,提供相关的游戏、视频或者网络学习日记以巩固课堂学习内容。但是,这样的学习始终是有局限性的,我们并没有真正放开学生,如何才能够真正的让信息技术支持到我们的学习,能够利用各种资源,不再拘泥于和课本有关的这一点儿东西,一直很困惑。
   
 
 
 
 
  • 其它年级.1班:程玉卓  评价:0星    2015-09-30 14:18:20

    在这个课堂上,我学到了很多。

  • 其它年级.1班:任佳宁  评价:0星    2015-09-22 17:26:00

    魏老师的课堂体现了数字化下的个性化学习,展示了技术的支持对课堂教学的改变,受教了,向您学习!

  • 其它年级.1班:陈梦华  评价:0星    2015-09-22 16:32:47

    魏老师用课堂实例阐释了技术支持下的混合式学习,值得我学习!

  • 其它年级.1班:赵静  评价:0星    2015-09-22 15:02:23

    学科之间是相通的,学习了!

  • 其它年级.1班:于丽洁  评价:0星    2015-09-21 18:01:19

    魏老师的思想很到位、向您学习!

  • 其它年级.1班:平毅  评价:0星    2015-09-18 09:18:00

    很谦虚的老师 ,对学校的现数字化下的个性化学习,理解深刻运用自如。