当前位置:听课记录 -> 数学学科
8.3实数的复习
上传:左晓晓(其它年级.在职教师) 上传日期:2020年08月03日 状态:正常
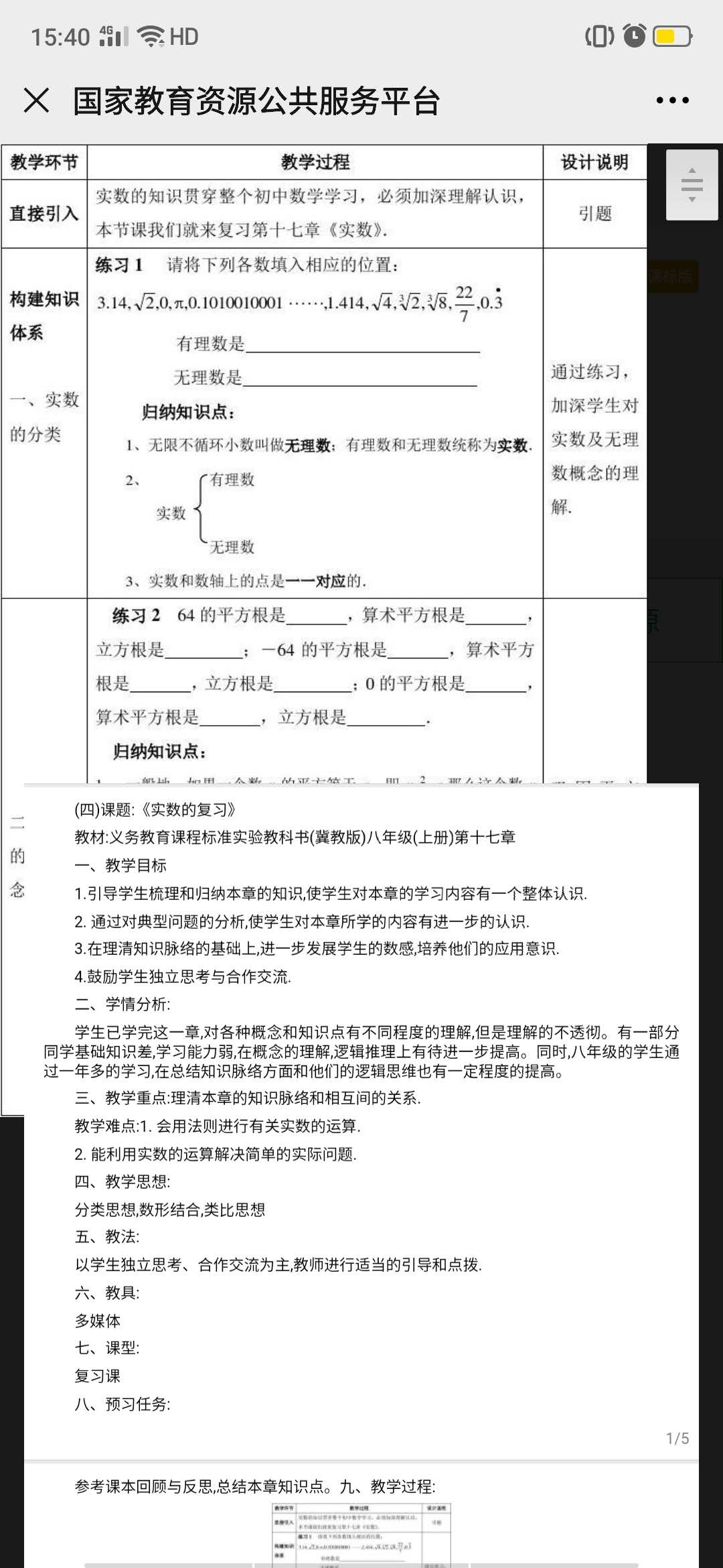
一、实数的分类。学生完成学案习题,教师指导总结。二、实数的概念和性质。注意!实数与数轴上的点一一对应的表示。三、实数的运算。四、实数的应用。从数学中认知无理数,扩充有理数的范围到实数。
概念和性质:总结习题64的平方根是±8算术平方根是8立方根是4。-64没有平方根和算数平方根,立方根是-4,0的平方根是0,算术平方根是0,立方根是0。
教学过程中以学生练学生讨论展示学生讲教师纠错,板书展示清楚,最后总结收获。学生学到了什么,全程学生是主导进行学习总结。